Standard Integrations
Standard integrations are any integration that has a tile in BigPanda, or uses the Open Integration Manager or Email Parser. BigPanda offers 50+ standard integrations to streamline receiving ops tools data and sharing information with your collaborators through other systems.
BigPanda 's inbound integrations make it simple to bring together monitoring, change, and topology tools. and normalize events and enrich them with deep contextual information.
BigPanda's outbound collaboration integrations communicate bi-directionally to keep ticketing, notifications, and chat tools in sync across your teams.
![]() |
Full Integrated Suite
Best Practices
Before you begin to configure standard integrations, we recommend taking preparation steps to ensure a smooth launch.
For all integrations
Identify the tool version and ensure it is compatible with BigPanda.
If integrating a monitoring tool, ensure it has the ability to send outbound event notifications.
Check that the tool has access to the internet to outbound event notifications.
Check that all security requirements (such as whitelisting) are met to send traffic outside the core network.
Review the BigPanda integration instructions and requirements for your tool.
For Open Integration Manager enabled integrations
Confirm that the monitoring event payload headers and body be customized.
Check that the event headers support org bearer token authentication.
Ensure event payload bodies can be formatted in JSON.
For standard Email Parser integrations
Configure email recipients to be sent to a BigPanda inbox.
Format email bodies into text or HTML.
Ensure that email templates remain consistent between event types.
Types of Integrations
BigPanda offers several types of integrations:
Monitoring integrations allow BigPanda to receive alerts from your monitoring systems, such as Nagios, SolarWinds, and AppDynamics. Many users start by integrating these systems.
Collaboration integrations allow you to share incidents from BigPanda with your co-workers through other systems such as Jira or Slack.
Changes integrations allow BigPanda to receive change notifications from your change systems, such as CloudTrail, Jenkins, ServiceNow, and Jira.
Topology integrations allow you to enrich alerts coming into BigPanda with topology information from configuration management, cloud and virtualization management, service discovery, APM, and CMDB tools.
Agent vs. Webhook Integrations
BigPanda has the flexibility to support both SaaS and on-premise monitoring tools.
Most SaaS tools (such as CloudWatch or New Relic) are integrated using Webhooks. Whenever the SaaS tool generates an alert, it posts an HTTP message directly to BigPanda. BigPanda listens to incoming messages and processes them.
Many on-premise tools are integrated using the BigPanda agent. The agent is a low-footprint daemon installed on the master host of your monitoring tool. It consumes alerts from the tool in real time, and then transmits them to BigPanda via SSL-encrypted HTTP calls.
The agent can require some additional steps to configure. To learn more about using the agent, see the BigPanda Agent documentation.
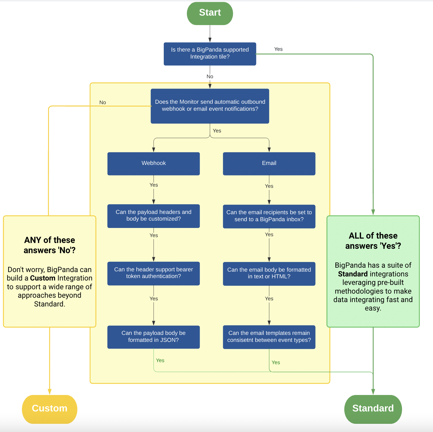
Standard vs. Custom Integrations
Standard integrations are any integration that has a tile in BigPanda, or uses the Open Integration Manager or Email Parser. See the diagram below for more information about the difference between standard and custom integrations.
![]() |
Deciding Between Standard or Custom Integrations
To learn about options relating to custom integrations, contact your BigPanda support or your onboarding team.
Monitoring Integrations
The following standard monitoring integrations are available:
Product | Supported Versions | Type | Authentication Type |
|---|---|---|---|
Airbrake | SaaS Deployments (Deprecated) | Webhook | |
SaaS and On-Premise Deployments | Webhook | Org Bearer Token | |
4.1+; On-Premise, Dedicated SaaS Deployments | Webhook | Org Bearer Token | |
SaaS Deployments | Webhook | Org Bearer Token | |
SaaS Deployments | Webhook | Org Bearer Token | |
9.4.x | Spectrum Scripts | Org Bearer Token | |
SaaS Deployments | Webhook | Org Bearer Token | |
SaaS Deployments | Webhook | Org Bearer Token | |
SaaS Deployments | CloudFormation, Webhook | Org Bearer Token | |
<= 4.0.4 | Webhook | Org Bearer Token | |
SaaS Deployments | Webhook | Org Bearer Token | |
SaaS Deployments | Webhook | Org Bearer Token | |
v19 to v21 | Webhook | Org Bearer Token | |
Grafana >= v5.0.0 | Webhook | Org Bearer Token | |
1, 2 | Agent | Org Bearer Token | |
Librato | SaaS Deployments | Webhook | Org Bearer Token |
SaaS Deployments | Webhook | Org Bearer Token | |
SaaS Deployments | Webhook | Org Bearer Token | |
1.98.0 | Webhook | Org Bearer Token | |
SaaS Deployments | Webhook | Org Bearer Token | |
3, 4 | Agent | Org Bearer Token | |
4, 5 | Agent | Org Bearer Token | |
SaaS Deployments | Webhook | Org Bearer Token | |
Nagios-Compatible Versions (Version 5 and older) | Agent | Org Bearer Token | |
12c, 13c | Email Parser | N/A | |
Panopta | SaaS Deployments (Depreciated) | Webhook | |
SaaS Deployments | Webhook | Org Bearer Token | |
Alertmanager >= v0.16.0 | Webhook | Org Bearer Token | |
14.4+; English Language (Only) | Webhook | Org Bearer Token | |
< 11.3.0 | Action Script/Webhook | Org Bearer Token | |
System Center 2012 R2 and 2016 | Webhook | Org Bearer Token | |
Scout | SaaS Deployments (Deprecated) | Webhook | |
Sematext | SasS Deployments (Deprecated) | Webhook |
|
0.12+ | Webhook | Org Bearer Token | |
SaaS Deployments | Webhook | Org Bearer Token | |
SaaS Deployments | Webhook | Org Bearer Token | |
<=2022.11 | Webhook | Org Bearer Token | |
v1, v2, v2c | Daemon and Agent | Org Bearer Token | |
Orion Server, Versions 2015.1+; Network Performance Monitor (NPM) 10.4+ | Webhook | Org Bearer Token | |
Splunk Enterprise, Splunk Cloud <= 9.0 | Native App (v6.3+) Action Script (pre v6.3) | Org Bearer Token | |
<= 2023.2.9 | Webhook | Org Bearer Token | |
StatusCake | SaaS Deployments (Deprecated) | Webhook | |
SaaS Deployments | Webhook | Org Bearer Token | |
SaaS Deployments | Webhook | Org Bearer Token | |
7, 8 | Agent | Org Bearer Token | |
<=8.10 | Webhook | Org Bearer Token | |
SaaS Deployments | Webhook | Org Bearer Token | |
2.2, 3.0, 3.2 | Agent | Org Bearer Token | |
Zenoss Core 4, 5, 6 | Agent | Org Bearer Token |
Collaboration Integrations
The following standard monitoring integrations are available:
Product | Supported Versions | Type | Authentication Type |
|---|---|---|---|
<= v2.4 | Webhook | Org Bearer Token | |
SaaS Deployments | API | User API Key | |
Jira Cloud <= 9.4 | API | User API Key and Org Bearer Token | |
SaaS Deployments | API | User API Key | |
SaaS Deployments | API | Org Bearer Token | |
BigPanda App v2.8+ - Xanadu, Washington, Vancouver, Utah, Tokyo, San Diego, Rome, Quebec, Paris, Orlando, New York, Madrid, London, Kingston, Jakarta, Istanbul BigPanda App v2.3-2.7 - Washington, Vancouver, Utah, Tokyo, San Diego, Rome, Quebec, Paris, Orlando, New York, Madrid, London, Kingston, Jakarta, Istanbul BigPanda App <v2.3 - Quebec, Paris, Orlando, New York, Madrid, London, Kingston, Jakarta, Istanbul | API | User API Key and Org Bearer Token | |
SaaS Deployments | API | Org Bearer Token | |
<= Jun/Jul 2022 | API | User API Key |
Changes
Product | Supported Versions | Type | Authentication Type |
|---|---|---|---|
SaaS | API | User API Key | |
1.546 or later | Native Plugin, Webhook | User API Key | |
Jira Cloud, Jira Server | Native App, Webhook | User API Key and Org Bearer Token | |
Tokyo (v2.3+), San Diego (v2.3+), Rome (v2.3+), Quebec, Paris, Orlando, New York, Madrid, London, Kingston, Jakarta, Istanbul | Native App, API | User API Key and Org Bearer Token |
Topology
Product | Supported Versions | Type | Authentication Type |
|---|---|---|---|
SaaS | API | Org Bearer Token | |
SaaS Deployments | API | Org Bearer Token | |
Tokyo (v2.3+), San Diego (v2.3+), Rome (v2.3+), Quebec, Paris, Orlando, New York, Madrid, London, Kingston, Jakarta, Istanbul | Native App, API | User API Key and Org Bearer Token | |
vCenter Server 6.5 update 2 and newer | Native Plugin | Org Bearer Token |

